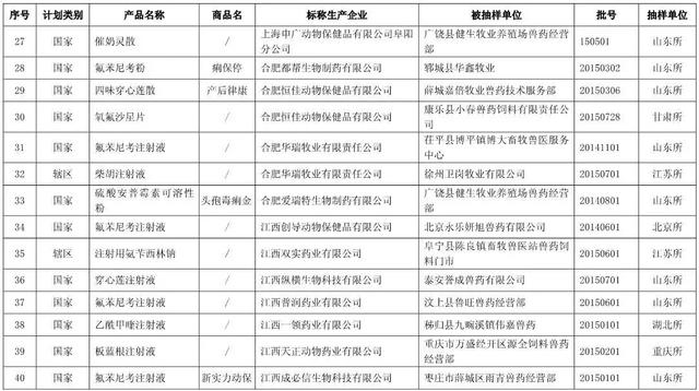
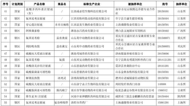
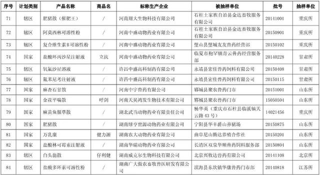
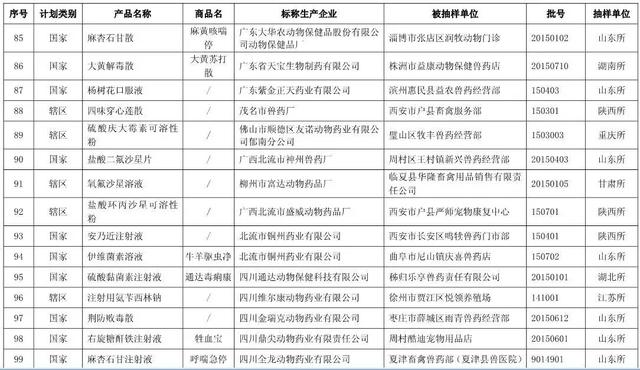
近日,山东省兽药监察所等10个省级兽药检验机构报送了2015年11月份兽药监督抽检中经抽样确认的128批假兽药相关信息。其中,非法兽药生产企业4家(附件1),涉及假兽药4批(附件2);合法兽药生产企业确认非该企业生产的涉嫌假兽药124批(附件3)。请各级兽医行政管理部门按照从重处罚兽药违法行为公告(农业部公告第2071号)规定和以下要求组织查处。
一、对列入附件1的非法兽药生产企业,要立案排查,捣毁造假窝点和经销渠道。
二、对列入附件2的假兽药和附件3的涉嫌假兽药,要立案查处,依法组织清缴销毁,并对兽药经营单位依法实施处罚。
三、对列入附件3的标称兽药生产企业,要迅速组织核查,发现附件3所列涉嫌假兽药的,一律依法从重处罚。
农业部
2015年12月31日
附件:1.非法兽药生产企业名单
标称上海市的企业:上海禽旺动物药业有限公司
标称江苏省的企业:南京灵瑞动物药业有限公司
标称河南省的企业:新乡中农生物科技有限公司
标称广东省的企业:广州富康兽药股份有限公司
附件:2.非法兽药生产企业生产的假兽药汇总表

附件:3.合法兽药生产企业确认非该企业生产的涉嫌假兽药汇总表








