关于16个蛋鸡育成鸡品种的团体标准即将出炉!

  为推动蛋鸡行业的专业化分工,满足蛋鸡品种不断更新、达到延长产蛋周期和提高养殖综合效益、促进资源有效利用、提高劳动效率的要求,推动行业专业化、规范化的进程,带动蛋鸡产业健康发展,由中国畜牧业协会联合吉蛋堂农业有限公司、商丘爱格禽业有限公司、章丘市益信养殖有限公司、山西晋泽旭胜农牧有限公司、南阳凰台岗养鸡有限公司、伊川县福源青年鸡养殖场、洛阳新理念禽业有限公司、中国农业大学、扬州大学、北京大伟嘉生物技术股份有限公司10家蛋鸡相关企业高校联合发布了《中国蛋鸡商品代育成鸡》团体标准,目前面向社会征求意见。
  
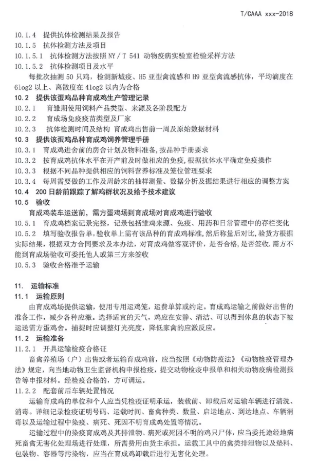
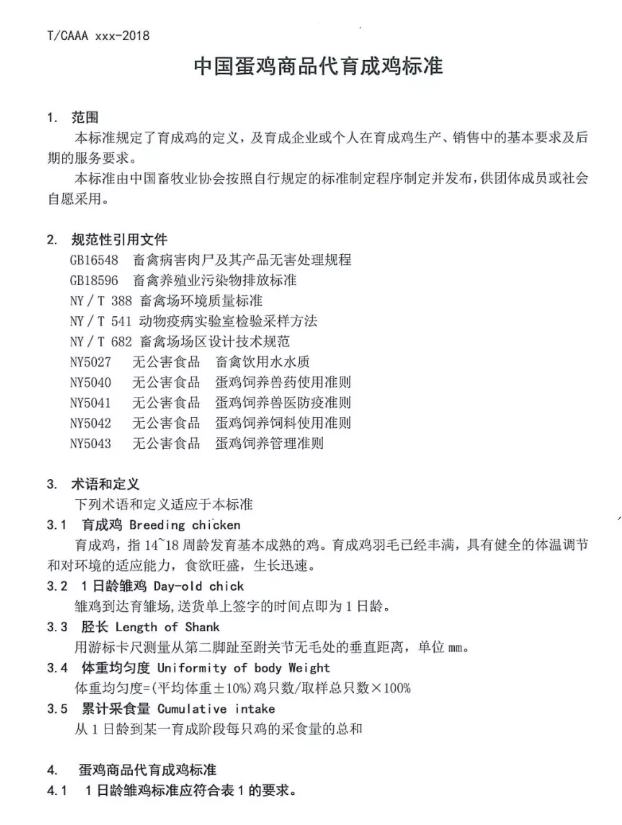
  该团体标准规定了海兰褐、京红1号、京粉1、2号、罗曼粉、罗曼褐、罗曼灰、农大3号(粉)、农大5号、大午金凤、新扬黑羽蛋鸡、京白1号、伊莎褐、伊莎粉、海兰灰、北农一号等16个品种蛋鸡1日龄的平均体重及体重均匀度,育成60日龄、90日龄、105日龄的平均体重(g)、胫长(mm)、体重均匀度(%)、累计采食量(g/只)等基本要求。
  
  正文:
  
关于征求《中国蛋鸡商品代育成鸡》团体标准意见的函
  
  全国相关蛋鸡行业企业、专家、管理者及相关从业者:
  
  由中国畜牧业协会主导,组织多家相关企业及科研单位共同参与起草的《中国蛋鸡商品代育成鸡》团体标准已完成征求意见稿。根据《中国畜牧业协会团体标准管理暂行办法》以及《中国畜牧业协会团体标准制定工作细则(试行)》的有关规定,现将《中国蛋鸡商品代育成鸡(征求意见稿)》团体标准在协会网站公开征求意见,并请于2018年12月14日前将《征求意见反馈表》(见附件2)反馈至中国畜牧业协会。
  
  联系人:
  
  沈红艳(起草组)
  
  电话:13603826008
  
  E-mail:823721867@qq.com
  
  张颖(标准部)
  
  电话:010-88388699-892
  
  E-mail:standards@caaa.cn
  
  中国畜牧业协会
  
  2018年11月15日
  
  附件:










来源于饲料行业信息网

发表评论

邮箱地址不会被公开。 必填项已用*标注