首页
新闻动态
政策法规
文件下载
视频展示
企业风采
联盟介绍
法人登记证书
组织机构
联盟章程
联盟负责人
社团理事会
工作报告
诚信公告
联系我们
首页
企业风采
联盟介绍
联系我们
Home
培训与咨询
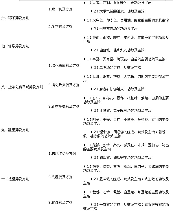
全国执业兽医资格考试大纲(中兽医学)
14
全国执业兽医资格考试大纲(中兽医学)
Published by
admin
at
2015年3月13日
来源:互联网
发表评论
取消回复
邮箱地址不会被公开。
必填项已用
*
标注
评论
名称
*
电子邮件
*
站点
在此浏览器中保存我的姓名、电子邮件和站点地址。